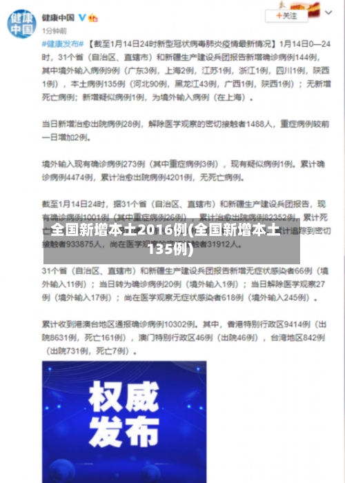
全国新增本土2016例(全国新增本土135例)
国家卫健委:27日新增确诊31例,其中本土13例
〖壹〗、月27日0—24时,全国新增确诊病例31例,其中本土病例13例(黑龙江11例,均在哈尔滨市;福建2例,均在厦门市),境外输入病例18例。新增确诊病例分布本土病例:黑龙江省:11例,均位于哈尔滨市。福建省:2例,均位于厦门市。境外输入病例:云南省:11例(含1例由无症状感染者转为确诊病例)。广东省:3例。

〖贰〗、江苏南京26日新增本土确诊31例,本轮疫情毒株为德尔塔毒株。南京暂停KTV、电影院等密闭场所营业,农贸市场、商超等限流,药店暂停销售退热、止咳等药品。辽宁27日新增2例本土确诊,分别在沈阳、大连各1例,行程轨迹涉及营口、本溪、内蒙古。
〖叁〗、月26日0—24时,全国31个省(自治区、直辖市)和新疆生产建设兵团报告新增本土确诊病例250例,新增本土无症状感染者1106例。
巴西成全球大哥确诊超80万的国家。
〖壹〗、截至6月11日,巴西累计确诊新冠肺炎病例802828例,成为全球第二个确诊超80万的国家。数据来源与背景根据巴西卫生部当地时间6月11日晚公布的最新数据,该国单日新增新冠肺炎确诊病例30412例,累计确诊802828例;新增死亡病例1239例,累计死亡病例40919例。
〖贰〗、巴西成为全球新冠肺炎累计确诊病例第二多的国家,主要原因是其疫情数据持续攀升,近来累计确诊病例已突破70万,仅次于美国。 具体原因如下:疫情形势严峻:巴西新冠肺炎累计确诊病例已达707412例,累计死亡37134例,确诊病例排全球第二位,仅次于美国。
〖叁〗、巴西桑托斯港因疫情预计拥堵一个月,超70艘船排队等待装载食糖出运,等待时间或长达29天。拥堵原因疫情导致供应链受阻:巴西新冠肺炎疫情严重,截至北京时间6月9日,累计确诊病例超70万例,成为全球确诊病例第二多的国家。
〖肆〗、加利福尼亚州已成为美国新冠感染病例比较多的州。巴西:巴西的确诊病例和死亡病例数均居全球前列。世卫组织认为巴西疫情已进入高峰稳定期,但仍有机会将疫情降缓下来。巴西已有多名政要和内阁部长感染新冠病毒,疫情对巴西经济造成巨大冲击,大量企业倒闭。
〖伍〗、谷歌公司已同意员工在家工作至2021年6月底,以下是全球疫情的20条最新信息:全球累计确诊人数超1636万例:据美国约翰斯·霍普金斯大学统计数据,截至北京时间28日6时36分,全球新冠确诊病例达16360298例,死亡病例为650918例。全球有80个国家确诊病例超过万例。
〖陆〗、重点国家与地区:美国:单日新增0万例,创历史比较高纪录,总确诊病例数居全球首位;完成全民10%的检测人数,但检测能力仍不足。印度:单日新增98万例,创历史比较高纪录,总病例数突破60万例,成为全球第四个总病例超60万的国家。巴西:单日新增5万例,总病例数居全球第二,南美洲疫情中心。

最新!全国累计确诊病例63851例!
〖壹〗、截至2月13日24时,全国累计报告确诊病例63851例(湖北省核减1043例)。以下是详细数据分项说明:新增确诊病例 全国新增确诊病例5090例,其中湖北省新增4823例(武汉市3910例),占全国新增总量的97%。湖北省外新增确诊病例267例,主要分布在其他省份及新疆生产建设兵团。
国家卫健委:昨日新增确诊病例111例,其中本土83例
〖壹〗、月3日0—24时,国家卫健委通报新增本土确诊病例108例,具体分布及关键信息如下:病例分布 陕西:95例,均位于西安市。西安市作为本轮疫情重点区域,病例集中与当地防控形势相关。浙江:8例,均位于宁波市。宁波市近期出现局部聚集性疫情,病例增长与社区传播链有关。河南:5例,其中洛阳市2例、许昌市2例、郑州市1例。
〖贰〗、月26日0—24时,全国31个省(自治区、直辖市)和新疆生产建设兵团报告新增本土确诊病例250例,新增本土无症状感染者1106例。
〖叁〗、累计确诊:截至3月23日24时,全国累计报告确诊病例139285例,现有确诊病例26253例(含重症50例),累计死亡病例4638例。无症状感染者动态 新增本土无症状感染者:2722例,上海(979例)、吉林(791例)、河北(229例)位列前三,山东、福建、辽宁等省份报告较多。
昨日全国新增情况
〖壹〗、月26日0—24时,全国31个省(自治区、直辖市)和新疆生产建设兵团报告新增本土确诊病例250例,新增本土无症状感染者1106例。
〖贰〗、月3日0—24时,国家卫健委通报全国新增确诊病例29例,其中本土确诊病例12例,具体分布如下:本土确诊病例分布 广东省:5例 深圳市4例 惠州市1例 含1例由无症状感染者转为确诊病例(在广东)。天津市:4例,均在河北区。浙江省:2例,均在杭州市。北京市:1例,在朝阳区。
〖叁〗、月17日0—24时,全国新增确诊病例22例,其中本土病例16例均在新疆,境外输入病例6例(广东3例,山东2例,福建1例),新增疑似病例1例为本土病例(在新疆)。以下是详细情况:新增确诊病例分布 境外输入:共6例,分布在广东(3例)、山东(2例)、福建(1例)。本土病例:16例,全部集中在新疆。
〖肆〗、月10日0—24时全国新增情况如下:新增确诊病例:共94例。境外输入病例:48例,分布在上海(11例)、福建(10例)、广东(10例)、四川(7例)、天津(2例)、内蒙古(2例)、辽宁(2例)、北京(1例)、浙江(1例)、山东(1例)、陕西(1例)。