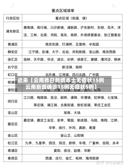
近来【云南昨日新增本土无症状15例云南新增确诊15例无症状5例】

南城 南城
9
2026-03-03

国家卫健委:昨日新增本土确诊病例2010例

月23日0—24时,国家卫健委公布新增本土确诊病例2010例,具体分布及关键信息如下:本土确诊病例分布 吉林省:1810例,占本土病例的90%,其中长春市1280例、吉林市512例,其余分布在四平市、延边朝鲜族自治州、通化市。福建省:69例,主要集中在泉州市(65例),莆田市、漳州市各报告少量病例。

近来【云南昨日新增本土无症状15例云南新增确诊15例无症状5例】-第1张图片

月26日0—24时,全国31个省(自治区、直辖市)和新疆生产建设兵团报告新增本土确诊病例250例,新增本土无症状感染者1106例。

近来【云南昨日新增本土无症状15例云南新增确诊15例无症状5例】-第2张图片

月3日0—24时,国家卫健委通报全国新增确诊病例29例,其中本土确诊病例12例,具体分布如下:本土确诊病例分布 广东省:5例 深圳市4例 惠州市1例 含1例由无症状感染者转为确诊病例(在广东)。天津市:4例,均在河北区。浙江省:2例,均在杭州市。北京市:1例,在朝阳区。

近来【云南昨日新增本土无症状15例云南新增确诊15例无症状5例】-第3张图片

国家卫健委:昨日新增49例确诊病例,其中本土22例均在福建

〖壹〗、月12日0—24时,全国报告新增确诊病例49例,其中本土病例22例,均位于福建省(莆田市15例、泉州市6例、厦门市1例);境外输入病例27例,涉及云南、上海、广东、四川、陕西五省(市)。新增确诊病例分布与特征本土病例 福建省:22例本土确诊病例均位于福建省,具体分布为莆田市15例、泉州市6例、厦门市1例。

〖贰〗、省区市9月12日新增本土确诊22例,均出现在福建(莆田15例、泉州6例、厦门1例),疫情源头初步明确为境外输入关联传播,已形成多代传播链,具有发现较晚、聚集性传播、低龄感染者多等特点。

〖叁〗、月22日0—24时,全国报告新增确诊病例19例,其中本土病例1例(在安徽),境外输入病例18例。具体数据及分析如下:新增确诊病例分布 境外输入病例:共18例,涉及上海、四川、广东、福建、北京、天津、辽宁、浙江、云南9个省市。

云南新增15例确诊,为何防不住内地小范围爆发?

〖壹〗、第一点首先自然是因为外国的疫情并没有控制的很好,国外的疫情大爆发,进入到了我们国内。而我们因为一些经贸领域的开放,以及我们是不可能同世界分割开来进行发展的,更加也不能够阻断人们的交流与来往。所以在交流来往的过程之中,疫情总难免就会进入到我们的国内。

〖贰〗、现在疫情的情况也不乐观,云南新增确诊病例15例,对他们来说,又是一次挑战,相关部门也做出了应对措施,及时做好疫情防控,因此,我觉得不会引起大范围疫情。云南瑞丽市有新增确诊病例15例当新冠肺炎疫情来临之后,我们人类是显得多么的渺小。

〖叁〗、就近来最新数据表示,云南省新增新冠病毒确诊病例15例,无症状感染者5例,基本确诊病例均是从缅甸输入的,还有密切接触的人员,近来对于确诊人员的流调轨迹还在紧急的进行当中,相信只要一经核实就会有采取隔离等措施。由于云南省的多个地区均与缅甸等国接壤,因此对于这种外来输入的病例防范尤为重要。

〖肆〗、随着全国疫情的逐渐控制,国内的疫情情况已基本稳定。而在4月5日,云南又新增确诊病例15例,所以疫情还远远没有结束,各项防控工作仍然需要加大力度,防止新一波的疫情,侵蚀人民的身体健康。

〖伍〗、疫情防控仍需保持警惕:尽管湖北以外地区新增确诊病例大幅下降且“零新增”省份增多,但疫情防控工作仍不能有丝毫松懈。一方面,湖北省和武汉市作为疫情重灾区,防控形势依然严峻复杂;另一方面,随着复工复产和人员流动的增加,疫情防控工作面临新的挑战和压力。

〖陆〗、境外输入无症状感染者:新增1例(印度尼西亚输入),为51岁男性,7月2日入境后隔离期间检出阳性。云南省疫情现状:现有确诊病例:64例(本土3例、境外输入61例),均在定点医疗机构隔离治疗。无症状感染者:12例(均为境外输入),均在医学观察中。

年度爆文
Copyright Your WebSite.Some Rights Reserved.
Powered By Z-BlogPHP.