校园日报

廊坊九天确诊(廊坊九天确诊病例)

廊坊九天确诊(廊坊九天确诊病例)

南城 南城
0
2026-03-02
廊坊九天休闲谷旅游攻略 廊坊九天休闲谷旅游攻略 基本信息 景区等级:虽未评定等级,但设施完善,适合游玩。景区票价:免费入园,无需门票。开放时间:全年09:00-17:30,注意合理安排游玩时间。游玩指南 建议游玩时长:一到三个小时,充分体验景区内各项设施与景观。水上乐园:九天休闲谷的水上乐园是夏季游客的最爱,拥有多种水上游乐设施,如大型水滑梯、波浪池等,适合家庭和朋友们一起前来玩耍,享受清凉刺激的水上乐趣。生态园:这里的生态园内有多种植物和动物,可以让游客近距离接触自然,感受生态环境的魅力。...
近来【清明节每年都是4月5号吗清明节是否每年都是四月四号】

近来【清明节每年都是4月5号吗清明节是否每年都是四月四号】

南城 南城
0
2026-03-02
每年的清明节都是4月5日吗? 清明节并不固定在每年的4月4号或4月5号。清明节,又称踏青节、行清节、三月节、祭祖节等,是中华民族古老的节日,也是最重要的祭祀节日之一,是祭祖和扫墓的日子。清明节的具体日期是根据太阳在黄道上的位置来确定的,通常在公历4月5日前后,即春分后第15天,但有时会因闰月等原因而有所变动。清明节作为我国传统节气,是根据每年的春分点来计算的,春分点每过15天会有一个节气,所以清明在阳历4月4日至6日之间5日居多。不是固定在阳历4月5日,也不是以农历来决定的。阳历也称太阳历,它是根据太阳在黄道不同位置而定的,或者说,它是根据地球在绕日轨道的不同位置而定的。...

近来【葫芦岛新增病例轨迹葫芦岛确诊病例疫情轨迹】

南城 南城
0
2026-03-02
辽宁省葫芦岛市发生本土疫情并已外溢,台州疾控紧急提醒 辽宁省葫芦岛市发生本土疫情并已外溢,台州疾控紧急提醒2月8日,辽宁省葫芦岛市报告1例感染者,疫情已外溢至沈阳市。台州疾控紧急提醒7月6日0-24时,全国新增本土新冠肺炎确诊病例94例,新增本土无症状感染者244例,其中安徽“39+128”例,上海“32+22”例,江苏“4+57”例。台州疾控发布紧急提醒2月17日0—24时,内蒙古自治区报告新增本土确诊病例22例,台州市疾控中心紧急提醒:积极主动报备近14天内如有内蒙古自治区呼和浩特市等国内中高风险地区旅居史或与确诊病例活动轨迹有时空交集的人员,请立即向所在社区、单位或入住酒店报备,主动配合落实相应疫情管控措施。...

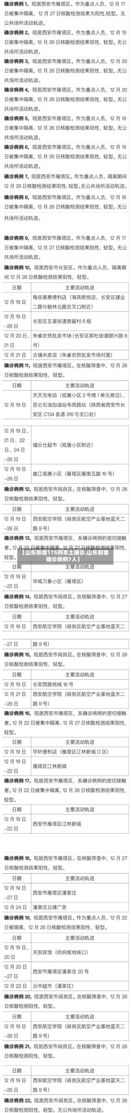
【山东新增175例本土确诊,山东新增确诊病例7人】

南城 南城
0
2026-03-02
全国中高风险地区最新名单2022年3月5日 〖壹〗、截至近来,国内共有2个高风险地区,76个中风险地区,主要分布在陕西省、河南省、浙江省等地,以下为详细信息(数据不包括港澳台地区):高风险地区:具体地区名单会随疫情形势动态调整,可通过权威渠道实时查询。〖贰〗、022年清明节期间,国内中高风险地区因疫情形势动态变化,无法直接列举具体地区名称,但可通过官方查询入口实时获取最新名单。〖叁〗、022年全国中高风险地区查询可通过以下两种主要方式实现:查询方式一:国务院客户端小程序——疫情风险等级查询入口获取:通过微信搜索“国务院客户端”小程序,进入后即可找到“疫情风险等级查询”功能入口。...
关于【suv汽车大全2013,suv汽车大全6万左右】

关于【suv汽车大全2013,suv汽车大全6万左右】

南城 南城
0
2026-03-02
大众汽车suv全部车型 〖壹〗、大众汽车的SUV全部车型如下:中大型SUV途锐:是旗舰豪华SUV,基于MLB Evo平台打造,有0T燃油及0T插电混动版本,能兼顾性能与豪华。途昂/途昂X:属于中大型家用SUV,途昂着重空间实用性,途昂X采用溜背轿跑设计,能满足家庭或商务需求。〖贰〗、途岳:定位紧凑型SUV,满足日常城市通勤和一般家庭出行需求。探歌:定位相对较低的紧凑型SUV,外观时尚,适合年轻消费者。途铠:定位小型SUV,车身小巧灵活,适合城市驾驶和停车。售价区间途锐:售价区间通常在50 - 80万左右,具体费用因配置不同而有所差异。...
北京昨日新增20例本土确诊(北京昨日新增本地确诊病例31例原因)

北京昨日新增20例本土确诊(北京昨日新增本地确诊病例31例原因)

南城 南城
0
2026-03-02
国家卫健委:昨日新增本土确诊病例250例 〖壹〗、月26日0—24时,全国31个省(自治区、直辖市)和新疆生产建设兵团报告新增本土确诊病例250例,新增本土无症状感染者1106例。〖贰〗、累计确诊:截至3月23日24时,全国累计报告确诊病例139285例,现有确诊病例26253例(含重症50例),累计死亡病例4638例。无症状感染者动态 新增本土无症状感染者:2722例,上海(979例)、吉林(791例)、河北(229例)位列前三,山东、福建、辽宁等省份报告较多。...
关于【湖南邵阳疫情情况,湖南邵阳的疫情情况】

关于【湖南邵阳疫情情况,湖南邵阳的疫情情况】

南城 南城
0
2026-03-02
禽流感是怎么回事?防控刻不容缓,A股疫苗板块大涨 〖壹〗、禽流感病毒特性基础定义:禽流感是禽类病毒性流行性感冒,多发于冬春寒冷季节,因病毒血凝素结构特点,主要感染禽类和鸟类,通常不直接感染人类,但可能通过变异获得跨物种传播能力。病毒变种:H5N6与H5N1差异:两者末尾数字不同反映病毒基因重配导致的性状变异。〖贰〗、生物疫苗股大涨原因行业利好:全球疫情持续,疫苗研发进展受关注,相关企业业绩预期向好。政策支持医药创新,生物疫苗作为重点领域,长期发展空间广阔。资金驱动:创业板指走强带动成长股活跃,生物疫苗作为高弹性板块,吸引资金流入。部分个股技术面突破,引发短线资金追涨。...

最近【疫情期间北京进出规定,疫情期间北京进出规定是什么】

南城 南城
0
2026-03-02
疫情开车去北京需要什么手续 〖壹〗、要有48小时以内的核酸检测证明和健康宝必须合格才行。不管你是来北京旅游,还是来北京办事,只要你打算开车来,在出发前,你一定要检查和准备一下几样证件:『1』驾驶人的身份证明和有效的机动车驾驶证。『2』机动车行驶证。『3』有效的机动车交通事故责任强制保险凭证。(注意:不能过期)。〖贰〗、身份证:入职时需提供有效身份证件。特殊工种上岗证和健康证:如从事电焊工、厨师、塔吊工等特殊工种,还需提供相应的上岗证和健康证。核酸证明:部分用人单位可能要求提供核酸阴性证明,具体以用人单位要求为准。开车去北京工作所需手续:驾照:持有有效驾驶执照,且驾照类别需包括所需车辆类型。...

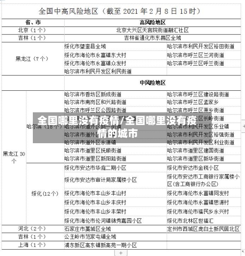
全国哪里没有疫情/全国哪里没有疫情的城市

南城 南城
0
2026-03-02
全国唯一没有新冠病毒的城市是哪里 在我国广大的土地上,有这样一个城市,它至今未发现一例新冠病毒病例,这就是位于辽宁省东部的抚顺市。 抚顺市与沈阳市紧密相连,距离沈阳市中心仅45公里,是沈阳的近郊城市。 尽管本轮疫情中,沈阳成为了辽宁省的重灾区,但抚顺市却保持着罕见的零感染记录,无论是确诊病例还是无症状感染者,都尚未出现。西藏自治区是全国唯一没有报告确诊病例的省份。 西藏能够避免疫情,除了得益于有效的防控措施,还与其独特的地理环境和气候条件密切相关。 新冠疫情最初于2020年在湖北武汉爆发,西藏由于地处高原,气候条件对病毒传播不利,加之游客和外来人员较少,有效降低了病毒传入的风险。...
Copyright Your WebSite.Some Rights Reserved.
Powered By Z-BlogPHP.